PPT模板
PPT模板
Word模板
Excel模板
AE模板
搜 索
柚墨会员
查看会员权益
个人中心
柚墨会员
客服电话
15370229479
点击复制
设计师QQ群
867334451
点击复制
用户QQ群
794636984
点击复制
当前位置:
/
柚墨
/
Word模板
/
结构转换层大梁模板...
/
收藏
~ 预览已结束,敬请下载使用 ~
关注柚墨公众号
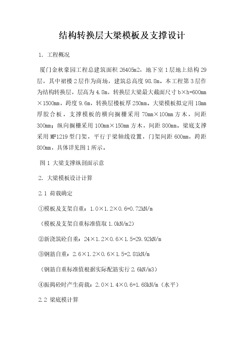
结构转换层大梁模板及支撑设计
47
0
版权:独家
大小:31.0K
页数:8
比例:16:9
提示:数字产品不支持退货
分享:
奇点数据
实用文档资料大全
编号:213988496
举报
猜你喜欢
换一批