PPT模板
PPT模板
Word模板
Excel模板
AE模板
搜 索
柚墨会员
查看会员权益
个人中心
柚墨会员
客服电话
15370229479
点击复制
设计师QQ群
867334451
点击复制
用户QQ群
794636984
点击复制
当前位置:
/
柚墨
/
Word模板
/
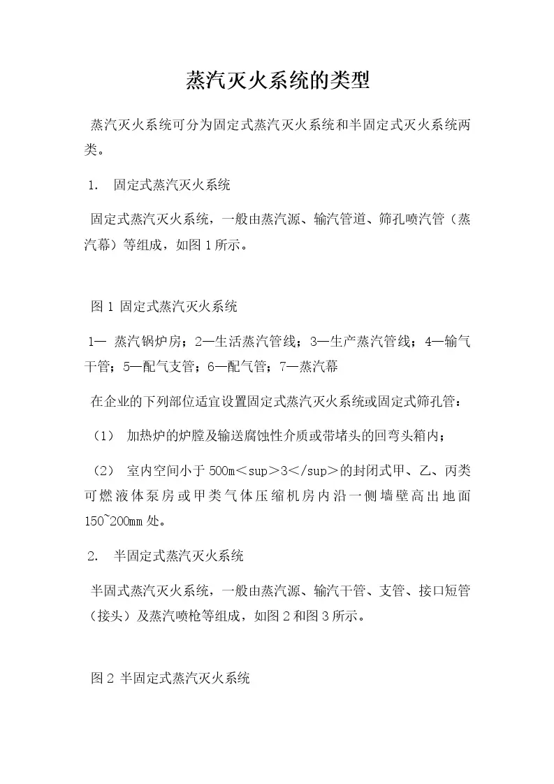
蒸汽灭火系统的类型
/
收藏
~ 预览已结束,敬请下载使用 ~
关注柚墨公众号
蒸汽灭火系统的类型
31
0
版权:独家
大小:29.0K
页数:2
比例:16:9
提示:数字产品不支持退货
分享:
奇点数据
实用文档资料大全
编号:213994596
举报
猜你喜欢
换一批